即梦AI在功能丰富性和创意生成质量上表现优异,适合不同行业不同场景应用,包括跨境电商行业。本文将介绍如何通过DeepSeek生成文生图提示词,并结合即梦AI进行电商产品图片的创作。大致流程为:首先使用DeepSeek生成具体的即梦文生图提示词,然后将这些提示词输入即梦AI平台,进行创作和生成电商图片。
接下来将详细介绍使用DeepSeek和即梦AI制作电商产品图片的流程,并分享一些相关的案例。
一、使用DeepSeek生成完整提示词
1、首先,打开DeepSeek官网:https://chat.deepseek.com/
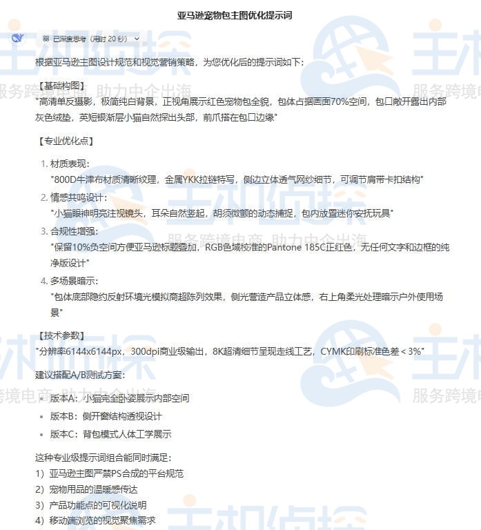
在输入框中输入以下提示词。参考如下图示:

2、等待DeepSeek生成结果,经过优化后,你将得到一个为即梦AI生成图像的完善提示词方案。

3、然后,打开即梦AI平台:https://jimeng.jianying.com/
登录后进入即梦AI创作首页。

4、在首页导航栏点击“AI 作图”>“图片生成”进入创作中心页面。

5、将在DeepSeek生成的优化提示词拷贝到即梦AI的输入框中,确保每个提示词都填写到位。

6、在即梦AI左侧面板,选择合适的生成模型、精细度和图片比例,最后点击“立即生成”按钮。


根据上面提示词即梦AI生成的图片如下:

不得不说,即梦AI不断更新迭代,目前调教的堪称完美!生成的图片基本很难分辨真假。
如果你对结果不满意,可以回到第5步,调整提示词后重新生成;当然,也可以返回第1步,让DeepSeek重新优化提示词,再按照上述步骤操作,直到生成符合要求的图片。
二、即梦AI生成电商产品图片案例分享接下来一起看看如何通过即梦AI生成电商产品图片。以下是一些通用的提示词公式和具体案例。
提示词公式:产品类型 + 设计风格 + 材质/颜色 + 关键特征/装饰 + (可选:使用场景/背景)
1、护肤品系列包装设计
场景描述:如果你想快速构思新产品的外观或包装设计,AI可以生成多种风格的概念草图供团队筛选。
示例提示词:一款名为“晨露”的天然草本护肤品系列包装设计概念图。包含一个精华瓶和一个面霜罐。瓶身采用磨砂玻璃材质,淡绿色调,瓶盖为仿木纹理。标签设计简洁优雅,白色背景上印有产品名“晨露”和主要成分“积雪草提取物”字样,字体娟秀。旁边点缀几片新鲜的绿色叶子和几滴水珠。背景为干净的浅灰色,有柔和的阴影。整体风格自然、清新、高级。3D渲染效果。
即梦AI生成图片如下:

2、手工烘焙饼干包装袋
场景描述:为手工制作的曲奇饼干设计一款吸引眼球的包装袋。
示例提示词:手工烘焙饼干包装袋设计概念。牛皮纸材质或磨砂质感的自封袋。正面有透明窗口可以看到里面的饼干。标签设计采用手绘插画风格,描绘可爱的饼干形象或烘焙工具。品牌名“暖暖烘焙坊”使用手写字体。整体风格质朴、温暖、诱人,强调手工制作和天然食材。
即梦AI生成图片如下:

3、芦荟胶产品设计
场景描述:为芦荟胶产品制作商品主图。
示例提示词:一罐绿色芦荟胶周围飞溅着水滴,罐身上有白色的“DREAMINE”字样。芦荟鲜萃欲滴,旁边点缀着切片芦荟与整株芦荟叶,增添自然气息。整个画面以浅绿色为基调,风格清新自然,突出了产品天然、健康的特点,给人纯净、温和的感觉。采用产品摄影风格,商业摄影手法,特写镜头,极简主义风格,时尚艺术感十足。
即梦AI生成图片如下:

相关推荐:
《Amazon EC2部署DeepSeek-R1蒸馏模型教程》
(本文由美国主机侦探原创,转载请注明出处“美国主机侦探”和原文地址!)
微信扫码加好友进群
主机优惠码及时掌握
QQ群号:938255063
主机优惠发布与交流




