近日,国家税务总局发布了《国家税务总局关于互联网平台企业报送涉税信息有关事项的公告》(2025年第15号),首次以公告形式明确规定:无论平台设在境内还是境外,只要为中国卖家提供服务,或向中国用户开展交易撮合活动,都必须依法报送涉税信息。

谁需要报送涉税信息?
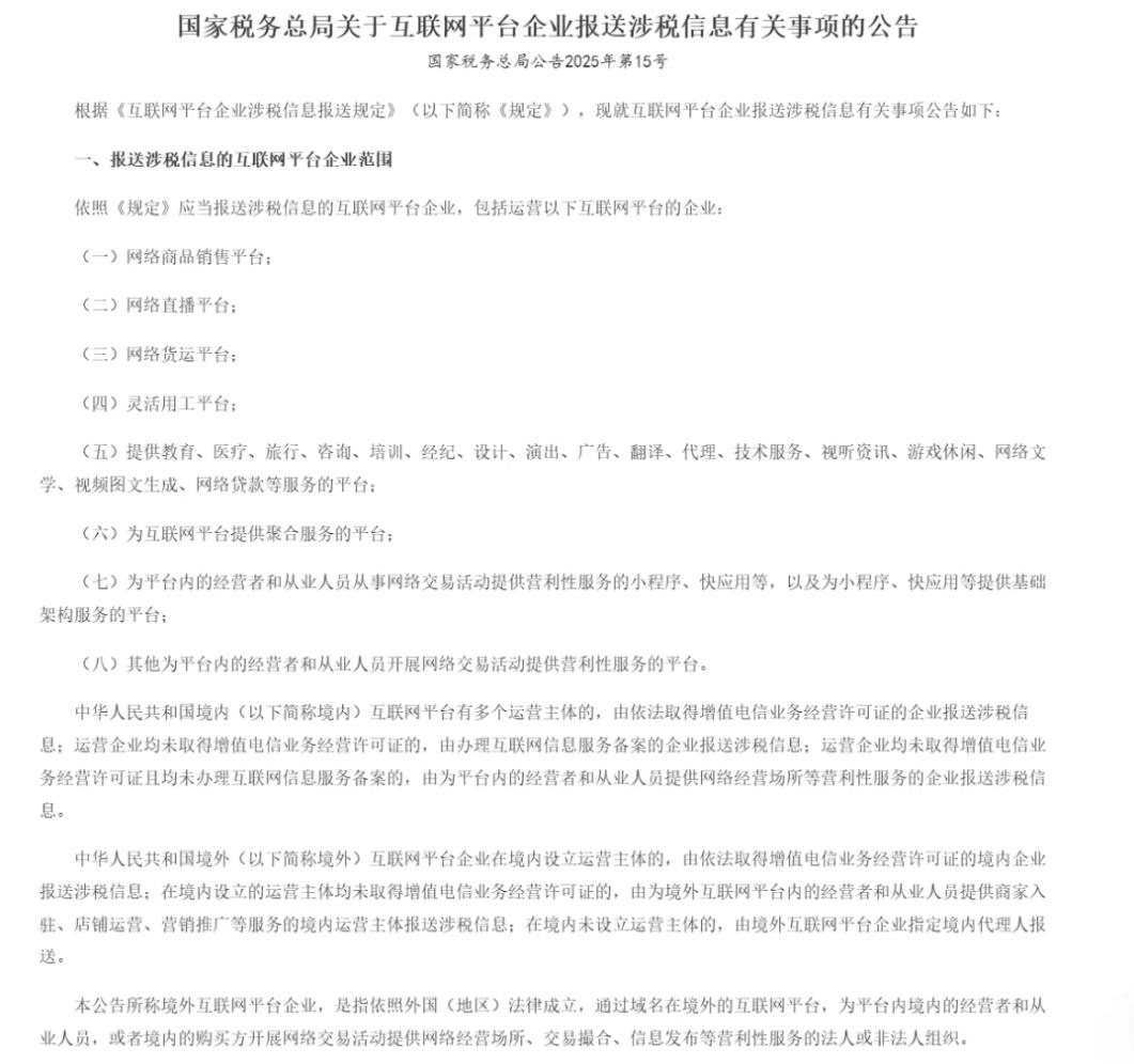
无论平台设在境内还是境外(亚马逊、eBay、速卖通等主流跨境电商平台),凡是存在中国卖家账户,或平台向中国用户提供交易场所、技术支持、运营服务等情形,都将被纳入此次涉税信息报送的范围。
公告首次细分了报送责任链条:
境内平台:国内有经营主体并且拿到许可证的,由持有增值电信业务经营许可证的企业负责报送;如果没有许可证,就由完成互联网信息服务备案的企业来承担报送责任。
境外平台:分为在中国有运营主体和没设立境内主体两种情况。
境外平台在中国设有运营主体:由这个运营实体或者提供商家入驻、店铺运营、营销推广等服务的本地公司负责申报。比如亚马逊、沃尔玛等跨境电商平台,就由国内的招商团队报送数据。
境外平台未设立境内主体:由境外互联网平台企业指定境内代理人报送。也就是说平台在国外成立,域名也在国外,还没取得增值电信业务许可证。像乐天、德国OTTO、俄罗斯Ozon这些平台就属于这种情况。
需要报送哪些信息?
1、身份信息:
卖家名称、纳税人识别号、证件类型与号码、店铺 ID、联系方式等。
2、收入信息:
销售总额、退款金额、净收入、交易订单数量等明细。
报送时间在什么时候?
《规定》施行前已经从事互联网经营业务的互联网平台企业,应当在2025年7月1日至30日期间向主管税务机关报送互联网平台企业的基本信息。互联网平台企业应当在2025年10月1日至31日期间,首次报送平台内的经营者和从业人员的身份信息、收入信息。
根据新规要求,平台如果不报、瞒报或者拒报涉税信息,将面临最高50万元的罚款,情节严重的还会被责令停业整顿!
随着跨境电商领域的监管力度持续加码,平台对卖家的合规要求越来越高。只有符合规范的卖家才能获得更多的平台资源和支持,在市场中站稳脚跟。因此卖家必须未雨绸缪,从多个维度做好准备。
(本文由美国主机侦探原创,转载请注明出处“美国主机侦探”和原文地址!)
微信扫码加好友进群
主机优惠码及时掌握
QQ群号:938255063
主机优惠发布与交流



