在跨境电商圈,随着旺季的临近,平台往往就抛出新政,让人措手不及,亚马逊宣布对退货政策进行全面升级,再次做出重大调整。此次亚马逊针对使用FBA的卖家推出了部分退款计划。
一、亚马逊推出“部分退款”政策
卖家开启该功能后,会向消费者提供“部分退款”选项,而无需消费者退还商品。
这与之前的“仅退款”政策在本质上较为相似。
不过,与“仅退款”政策相比,此次的“部分退款”政策有以下不同之处:
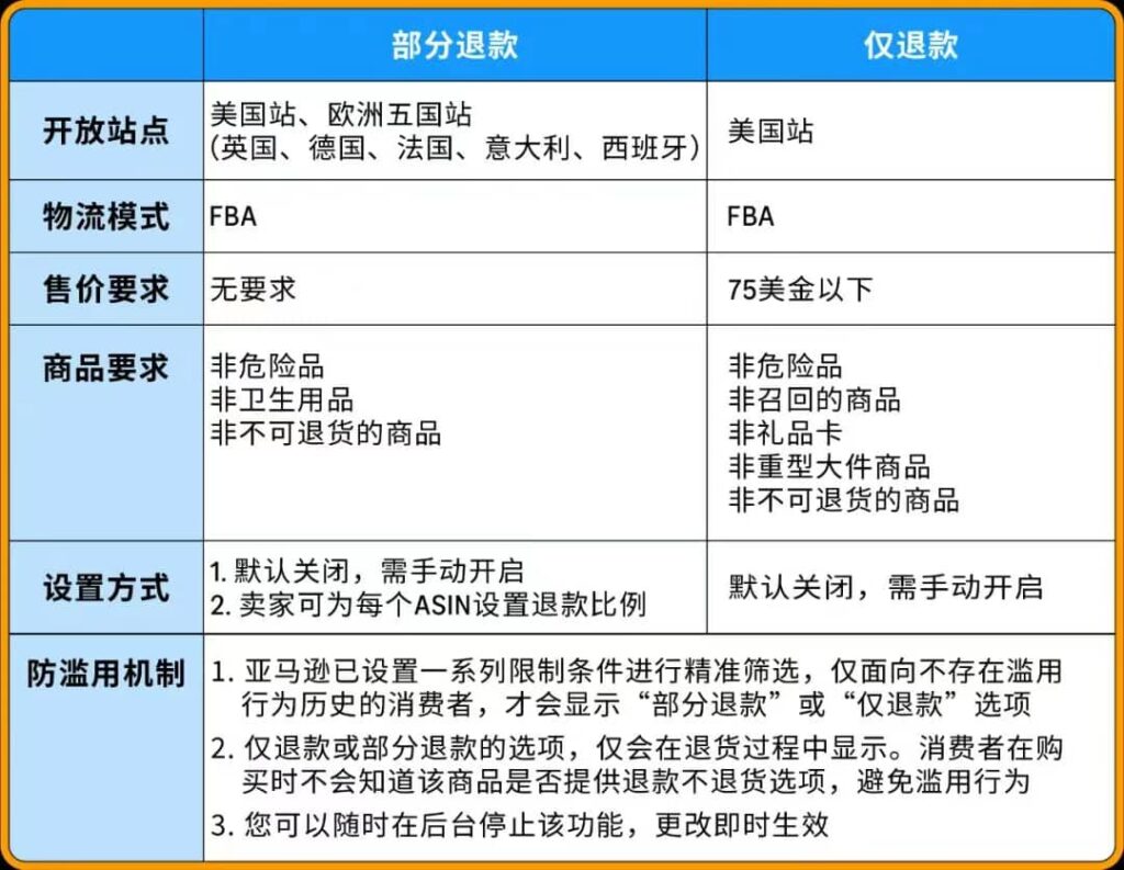
站点范围调整:此次“部分退款”功能不仅覆盖美国站点,还扩展至欧洲五国站点,包括英国、德国、法国、意大利和西班牙。
商品适用范围调整:商品售价不再局限于75美金以下,75美金以上的商品同样适用该政策。

此外,亚马逊设置了精准筛选机制,只有没有滥用行为历史的消费者才会看到“部分退款”选项,从而有效防止欺诈现象。
只有符合资格标准的消费者才会被提供该功能。至于是否开启该功能以及每个ASIN的对应退款比例,均由卖家自行决定。
需要注意的是,“仅退款”或“部分退款”的选项仅在退货过程中显示,消费者在购买时无法知晓。
二、卖家如何操作“部分退款”功能以下是“部分退款”功能的具体操作流程:
1.登录卖家网页,进入设置菜单,选择“亚马逊物流”。

2.滚动到“FBA退货评估与所有权设置”部分,点击“部分退款”右边的“编辑”按钮。

3.在该页面进行以下选择:

- 为所有ASIN启用部分退款,并设置统一的折扣比例。
- 为选定的ASIN启用部分退款:此选项需要上传一个CSV文件,文件中每行包含一个ASIN及其对应的百分比折扣。CSV文件中最多可上传50,000个ASIN。
- 为所有ASIN禁用部分退款(默认选项)。
完成选择后,卖家保存更改即可使设置生效。除了“部分退款”功能外,2024年上线的“仅退款”功能依然有效,同样在“亚马逊物流”页面中进行开启或禁用操作。
如果你还需要店铺综合选品运营和店铺管理工具,推荐使用卖家精灵和优麦云!
卖家精灵优惠折扣码是什么?
- 卖家精灵折扣码月费: SPY90(9.0折)
- 卖家精灵优惠折扣码: SPY72(7.2折)
- 卖家精灵优惠码标准版及以上: SPY78(7.8折)
- 优麦云优惠折扣码:KJDSYY(包年4折)
以上折扣码长期有效
(本文由美国主机侦探原创,转载请注明出处“美国主机侦探”和原文地址!)
微信扫码加好友进群
主机优惠码及时掌握
QQ群号:938255063
主机优惠发布与交流




