10月13日,亚马逊发布了一则关于中国的平台企业涉税信息报送要求的通知。
通知明确表示,2025年10月起,亚马逊将按季度向中国税务机关报送中国卖家的相关信息,包括卖家的身份信息、交易数量、收入以及佣金和服务费等数据。同时亚马逊还提到,平台将于2025年10月31日前进行首次季度信息报送,范围涵盖2025年第三季度(7月至9月)期间。

关于该通知的重点解读如下:
1、影响对象
在亚马逊任一站点向客户销售商品、服务或无形商品的所有中国卖家。
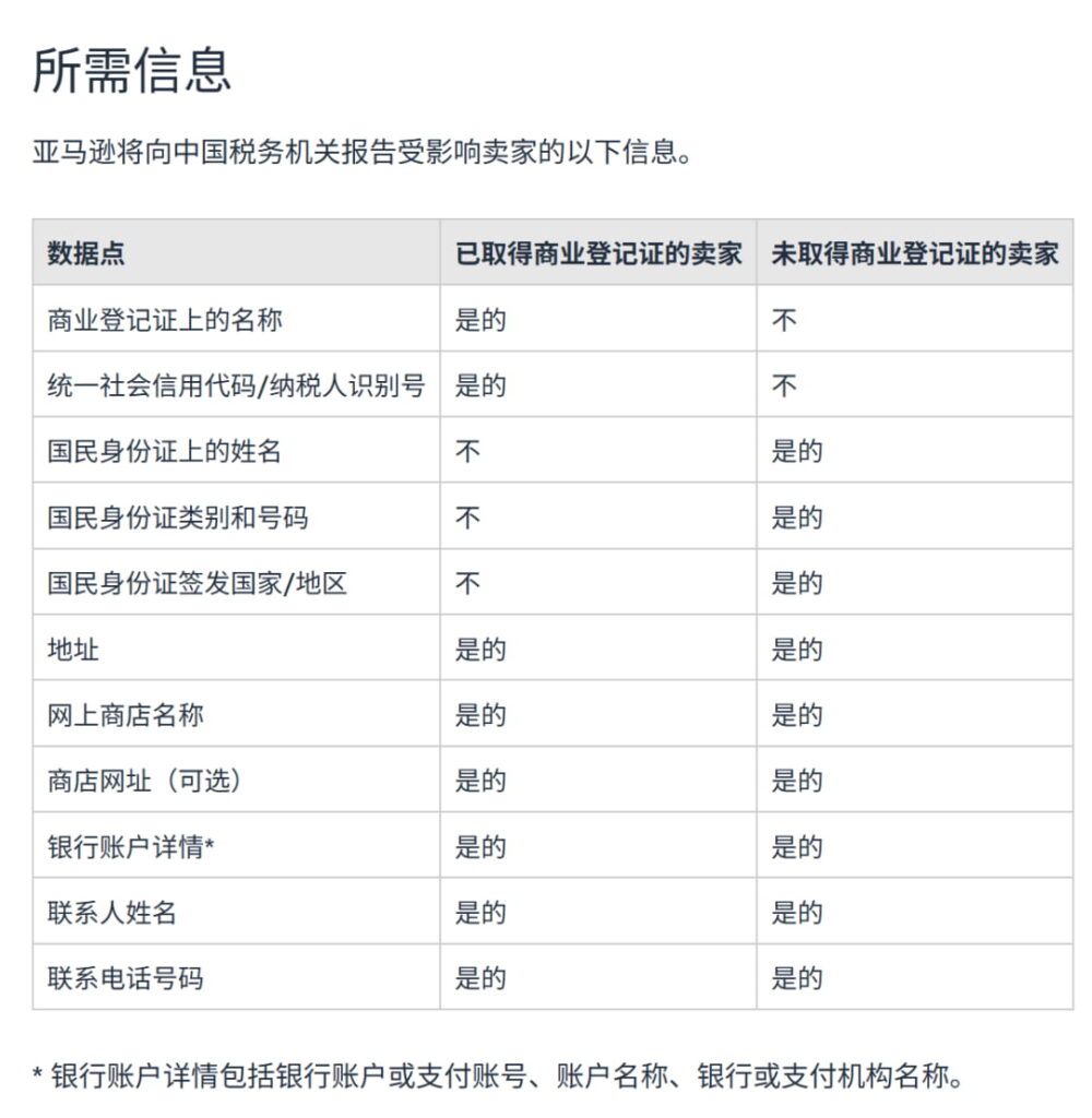
2、报送信息
企业卖家:企业名称、统一社会信用代码
个人卖家:个人全名、身份证号码
所有卖家:地址、店铺名称、店铺网址、银行账户详情(包括银行账户或支付账号、账户名称、银行或支付机构名称)、联系人姓名、电话号码

3、首次报送
亚马逊将在2025年10月31日前进行首次季度信息报送,范围涵盖2025年第三季度(7月至9月)期间。此后,亚马逊将持续提交季度报告。
根据亚马逊后台的信息,卖家需确保相关“必填信息”表中的信息完整且最新,以确保报告中的数据准确无误。若信息已验证,则账户信息的任何更改都将有可能触发新的验证流程。
这对于在亚马逊上销售商品的中国卖家无疑是一则相当重磅的消息。
当下税务合规已然从“可选项”变为关系到跨境企业生存的“必答题”。对于大型企业来说,重构全球税务架构、建立完善的合规管理体系迫在眉睫;而对于中小型企业而言,合规成本大幅增加,若不能及时调整应对,则将面临生存危机。
在此提醒各位卖家及时调整税务合规细节,以避免审查影响店铺的正常运营。
(本文由美国主机侦探原创,转载请注明出处“美国主机侦探”和原文地址!)
微信扫码加好友进群
主机优惠码及时掌握
QQ群号:938255063
主机优惠发布与交流



