2020年11月,百度统计收到客户举报,有黑产非法伪造虚假数据恶意上传百度统计后台服务器,以达到将其恶意广告推广至百度统计客户的目的。
百度统计一向以客户利益和体验为重,对于此类违法攻击的行为必然非常重视。收到举报后,我们迅速联合法务部门积极配合工信部、公安部门开展专项调查。
该案件于2020年12月29日立案,嫌疑人徐某于2021年1月7日在武汉市被抓捕,目前该嫌疑人已被采取刑事强制措施。
徐某为百度统计站长客户,在发现自己统计后台内有恶意推广的黑产搜索词后,通过搜索引擎找到了从事该恶意推广业务的方法及工具,并于2020年11月起从事该恶意推广业务。通过设立网站www.b****z.com用于宣传,并使用其黑产推广方式将其黑产推广广告推向百度统计客户后台,为多个黑灰产提供推广服务,违法获利数千元。
对于此类黑灰产的违法举动,百度统计仍在不断采取措施阻拦、打击中,必定予以彻查到底,对于违法犯罪的行为绝不姑息。
为杜绝黑灰产广告在百度统计内的攻击现象,百度统计也在积极升级优化产品服务,以解决此类异常流量的展现问题。
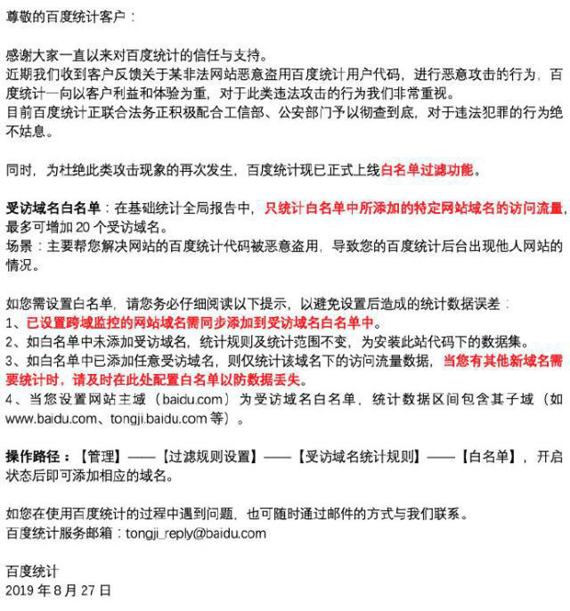
2019年百度统计发布《关于近期恶意攻击问题的严正声明》,声明中称近期收到客户反馈关于某非法网站恶意盗用百度统计用户代码,进行恶意攻击的行为。目前百度统计正联合法务正积极配合工信部、公安部门予以彻查到底,对于违法犯罪的行为绝不姑息。
此外,为杜绝此类攻击现象的再次发生,百度统计现已正式上线白名单过滤功能。即在基础统计全局报告中,只统计白名单中所添加的特定网站域名的访问流量,最多可增加20个受访域名。

(本文由美国主机侦探原创,转载请注明出处“美国主机侦探”和原文地址!)
微信扫码加好友进群
主机优惠码及时掌握
QQ群号:938255063
主机优惠发布与交流



