阿里云虚拟主机、轻量应用服务器和ECS云服务器有什么区别?三者都可以用来建站,那么有哪些区别呢?本文就来说说虚拟主机、轻量应用服务器和ECS云服务器三者区别,一起来看看吧!
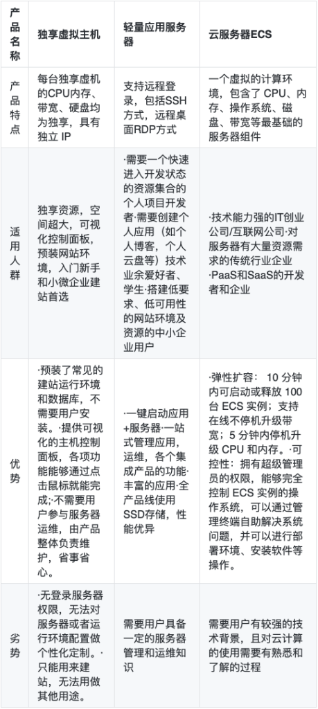
简单来说,云虚拟主机预装建站环境,不需要用户参与服务器运维,权限低,适用于入门级建站首选;云服务器ECS技术门槛要求一些,用户需要根据自身所需环境自行搭建,权限高,支持弹性扩容;轻量应用服务器介入二者之间,详细参考下方对比表:

总结:如果是用来建站,虚拟主机、轻量应用服务器和ECS云服务器都可以,如果是其他应用开发虚拟主机和轻量应用服务器就不太试用,尤其是虚拟主机。
(本文由美国主机侦探原创,转载请注明出处“美国主机侦探”和原文地址!)
微信扫码加好友进群
主机优惠码及时掌握
QQ群号:938255063
主机优惠发布与交流



