AlmaLinux近日公开了新的构建系统ALBS,它被引导、部署并用于构建AlmaLinux OS 8.6和AlmaLinux OS 9.0,适用于x86_64、Arm aarch64、PowerPC ppc64le和s390x四个平台。
AlmaLinux是开放源码、社区驱动的项目,它从红帽企业版 Linux (RHEL) 的源码编译而来,被认为是CentOS的最佳替代方案之一,并得到越来越多的社区成员支持,帮助改进每个版本。
拓展阅读:《CentOS和AlmaLinux的区别 CentOS与AlmaLinux对比》
AlmaLinux公开它的构建系统是为了提高项目的透明度,以便发现更多关于包构建的细节,以及目前正在构建的内容,构建日志等。AlmaLinux开发者希望开源ALBS也将推动使用这个基于RHEL的操作系统的社区的更大合作和贡献。
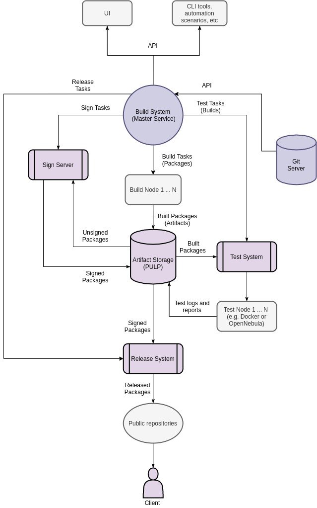
AlmaLinux Build System(ALBS)工作流程:

除了这种初始只读访问,AlmaLinux开发者已经开始构建更新,提供全功能的OVAL文件,供OpenSCAP以及任何其他安全软件使用。OVAL文件包含所有勘误表信息,以及缓解建议和对模块的支持。
AlmaLinux开发团队还计划在7月份完成通过more公证人集成和RBAC系统增加对包构建的SBOM支持,以使更多的维护者和贡献者能够访问AlmaLinux的构建系统来构建包。与此同时,AlmaLinux还正在考虑COPR支持、自动化VM和容器映像构建/发布,以及构建系统中的organization/SIG名称空间。
(本文由美国主机侦探原创,转载请注明出处“美国主机侦探”和原文地址!)
微信扫码加好友进群
主机优惠码及时掌握
QQ群号:938255063
主机优惠发布与交流



